lut 15, 2025

Zarządzanie z TaskBee GTD: Skuteczność w każdym aspekcie BeeGTD to narzędzie, które wspiera zarządzanie zadaniami, projektami i czasem. Poznaj praktyczne wskazówki, jak wykorzystać aplikację do organizacji codziennych obowiązków i osiągania długoterminowych celów z łatwością!
paź 1, 2024

Zbieranie informacji z TaskBee GTD: Pierwszy krok do sukcesu Dowiedz się, jak skutecznie korzystać z funkcji zbierania w TaskBee GTD. Gromadź zadania, pomysły i notatki w jednym miejscu, by móc je łatwo organizować i realizować zgodnie z metodologią Getting Things Done!
wrz 30, 2024

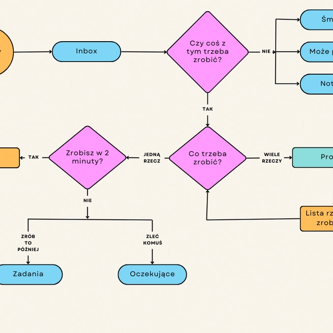
Pięć kroków GTD: Fundament produktywności z TaskBee GTD Poznaj pięć kluczowych kroków metodologii Getting Things Done, które wspiera TaskBee GTD: zbieranie, przetwarzanie, organizowanie, przeglądanie i wykonywanie. Dowiedz się, jak wykorzystać te zasady, aby skutecznie zarządzać swoim czasem i zadaniami!
wrz 29, 2024

Pierwsze kroki z TaskBee GTD: Zacznij organizować swoje życie Dowiedz się, jak rozpocząć korzystanie z TaskBee GTD. Przeprowadzimy Cię przez podstawowe funkcje, takie jak zbieranie, organizowanie i priorytetyzacja zadań, abyś mógł od razu zwiększyć swoją produktywność!
wrz 25, 2024

Metoda GTD: Klucz do skutecznej organizacji z TaskBee GTD Poznaj zasady Getting Things Done – metodologii, która pomaga uporządkować chaos i zyskać kontrolę nad zadaniami. TaskBee GTD wspiera każdy etap GTD, od zbierania informacji po realizację, umożliwiając pełną produktywność!
wrz 24, 2024
lut 15, 2025