Co to jest metoda GTD

Co to jest metoda GTD i jak może zmienić Twoje podejście do organizacji zadań?
Jeśli do tej pory korzystałeś jedynie z prostych list zadań lub kalendarzy, metoda Getting Things Done (GTD) może wprowadzić zupełnie nową jakość w Twoje zarządzanie czasem i zadaniami. GTD, stworzona przez Davida Allena, to system organizacji pracy, który pozwala odzyskać kontrolę nad codziennymi obowiązkami i zwiększyć efektywność.
Na czym polega GTD?
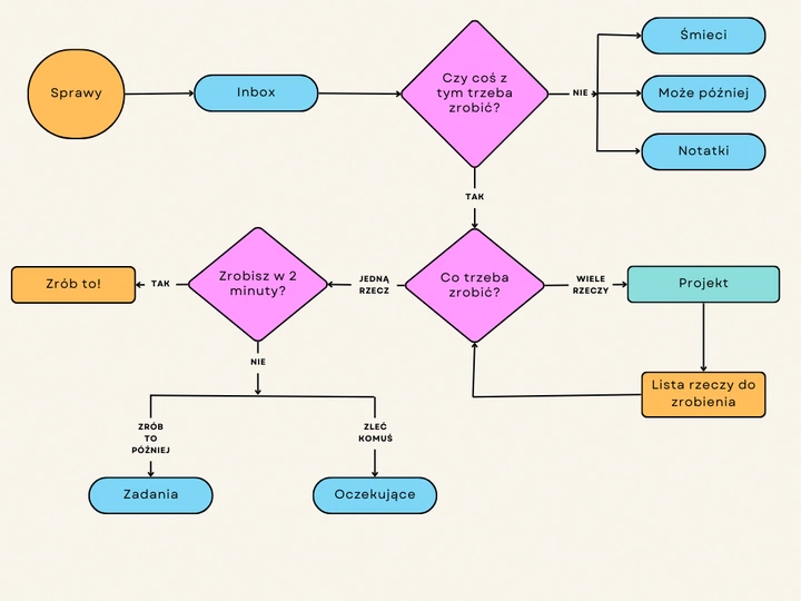
GTD opiera się na 5 prostych krokach:
- Zbieranie – Zapisuj wszystko, co przychodzi Ci do głowy, co masz do zrobienia, gdziekolwiek się znajdujesz.
- Analiza – Sprawdź, co z zebranych zadań wymaga działania i czy da się to wykonać od razu.
- Organizowanie – Posegreguj zadania według projektów, priorytetów i kontekstów, by łatwo zidentyfikować, czym powinieneś się zająć.
- Przeglądanie – Regularnie przeglądaj swoje listy zadań, by być na bieżąco z postępami i dostosowywać plan.
- Realizacja – Skoncentruj się na tym, co jest możliwe do zrealizowania w danym momencie, biorąc pod uwagę priorytety i dostępność zasobów.
Jak GTD może Ci pomóc?
Metoda GTD pozwala przejść od chaosu i przeciążenia informacjami do stanu pełnej kontroli i spokoju. Dzięki temu systemowi możesz:
- Uniknąć zapominania o ważnych zadaniach,
- Zredukować stres, bo wiesz, że masz plan działania,
- Skupić się na tym, co naprawdę jest ważne w danym momencie.
GTD to metoda nie tylko dla managerów czy osób zarządzających projektami, ale dla każdego, kto chce uporządkować swoje życie i zyskać większą kontrolę nad codziennymi zadaniami. Niezależnie od tego, czy planujesz domowe obowiązki, organizujesz pracę, czy po prostu chcesz lepiej zarządzać swoim czasem, TaskBee GTD pomoże Ci wdrożyć metodę GTD. Aplikacja ułatwia zbieranie, organizowanie i realizację zadań, dzięki czemu zyskasz spokój i większą efektywność w swoim życiu codziennym.
